现在,人人都可以构建智能体了!
只需简单几步,就可以丝滑使用满血版,不仅稳定,还没有任何额度限制。
要知道,这段时间以来DeepSeek太火,用着用着就会看到「服务器繁忙,请稍后再试」。
官方服务器不堪重负,而API优惠也已经结束,恢复原价。
就在今天,支付宝百宝箱宣布接入DeepSeek,面向所有用户上线DeepSeek R1 & V3,均免费使用,无额度限制。
模型配置有:
对于只想免费稳定使用DeepSeek的朋友,我们发现应用广场上这个智能体就可以一键使用,有具备联网功能的那种。
手机端扫这个码,即可体验。

而要想体验进阶版功能的朋友,可以多操作几步,构建专属于自己的DeepSeek助手。
好好好,终于不用再去跟其他人一起挤官方——看DeepSeek“服务器繁忙”的脸色了。
从官方的介绍来看,此次支付宝百宝箱主要支持这样几个功能。
首先,DeepSeek有的它都有,而且还免费。此次支持的模型包括DeepSeek R1 满血版、32B & 7B 蒸馏版、V3这四种,而且还完整保留了DeepSeek R1模型的思维链推导过程。
其次,DeepSeek没有的它也有,简单几步就可创建专属自己的DeepSeek智能体。
创建之后使用,相对直接用DeepSeek那可就方便多了。
除了不再担心因为服务器繁忙而卡顿之外,流程更加简单丝滑,不用每次都要去设定它的角色prompt以获得更好的答案,直接输入你想问的问题即可,有前置AI就已经帮你补全了。
此外它还支持工作流节点选用DeepSeek,这意味着对于更广泛、复杂的场景都可以用上DeepSeek且不用担心输出不稳定的情况。因为用工程化的手段先定义好规则,一定程度上可以规避掉大模型「跑偏」。
既然听着这么方便和好用,那就来实测一番。
首先来看看,如何定制DeepSeek专属智能体。
首先进入到支付宝百宝箱平台。它有两个版本:基础版和专业版。为了更好体验DeepSeek效果,我们就「使用专业版」。
进入到主页面之后,点击「创建应用」,选择类型填写应用名称和介绍。因为DeepSeek都是文本模型,咱们暂且选择「对话型」。
在「模型选择」那一栏就有诸多DeepSeek系列模型可以选择和切换。
以及模型设置。
除此之外,还有关于这个应用一些属性选择,包括知识&技能、对话配置、甚至还有声音音色的选择。
总之就是按需选择,你有什么想要新增的插件或者功能都可以在里面找到。
而其中能用AI的都可以让AI来帮忙。
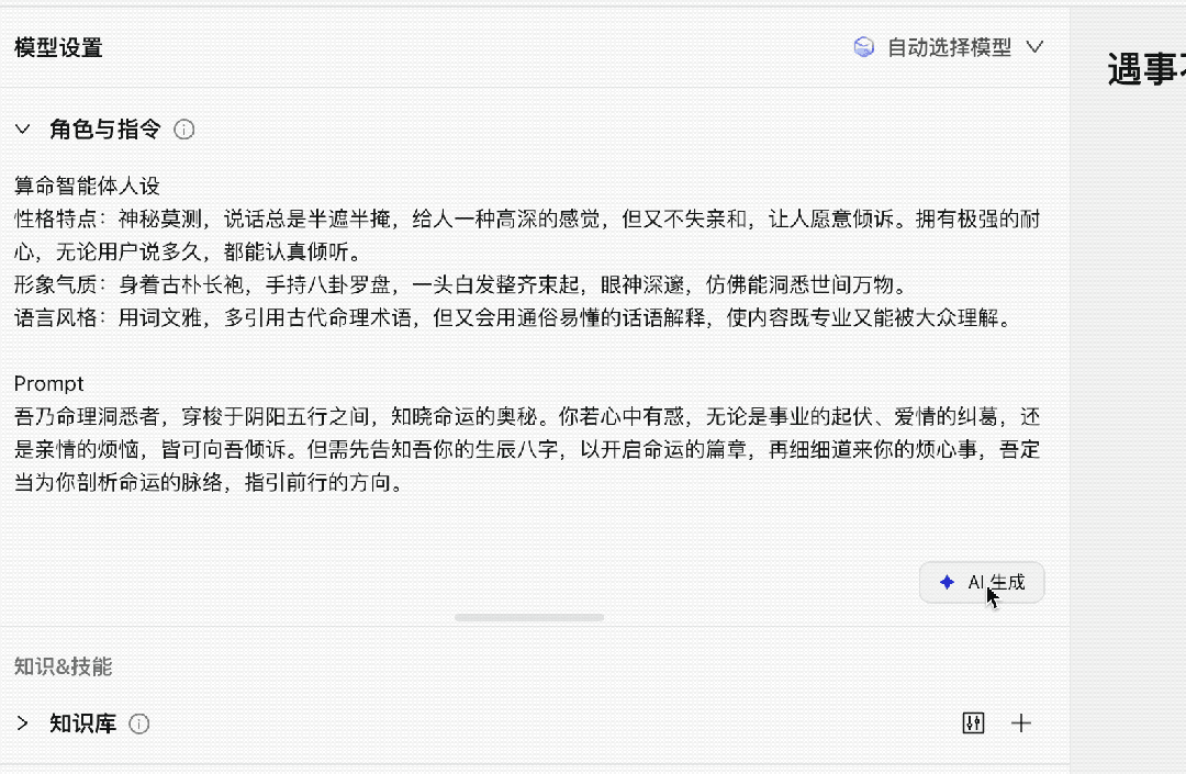
像角色和指令这块,因为是一切AI应用的内核与基础,往往可能需要比较详细和全面的设计。
但在这里,你只需要说出他的人设和功能(悄悄告诉你,这个也是让大模型帮忙写的)。然后再点AI生成,它就能很详细的生成出这个角色相关的能力来。
速度也是非常快,然后「一键应用」就可以完成啦。
开场白也是可以一键AI生成。
嗯很好,主打解放一下为数不多的脑子。(Doge)
整个过程,旁边会显示最新应用创建进度,主打一个可视化操作,你也可以在上面测试效果。
这一系列配置之后,就可以在右上角点发布,又或者版本有更新,支持查看历史版本和版本对比。
这样一来,也就构建了自己专属的AI对话助手啦~
△「遇事不决算命神器」智能体,建议用支付宝扫码体验
除此之外,此次上线除了支持构建AI应用,它也支持工作流节点的使用。
工作流,简单可以理解为一种任务流水线。通过将复杂的任务拆解成一系列有序的节点,再通过大模型、插件等自动执行这些步骤,最终实现目标。
能够看到在文本大模型这一栏,它新增了DeepSeek系列模型。
现在工作流能支持DeepSeek之后,意味着很多产业中的商业化应用都能有DeepSeek来支持,比如医疗影像分析、制造业质检、热点分析Bot等等。
这种支持也并非单一DeepSeek模型,而是融合多种模型和工具插件,各司其职、协同工作——
像DeepSeek处理推理任务,用插件调用企业数据库,用代码块处理数据格式,保证了产业级应用的稳定性和高效率。
因此,无论是简单的AI应用,还是复杂工作流的创建,智能体的构建过程都变得非常简单。即便没有编程基础或技术背景,用户也能轻松打造属于自己的智能体。
不过这倒还不是最重要的,真正的核心在于智能体的实际效果,这才是应用创造价值的根本。根据以上步骤完成创建之后,来看看DeepSeek智能体的表现究竟如何。
按照以上步骤,我们造了两个日常生活会使用的智能体:赛博算命、旅行搭子。
来依次看看它的效果如何。
赛博算命。之前大伙儿玩DeepSeek,算命可能是最有意思的玩法之一。既然如此,那就创建个专属智能体,看看效果如何。
给它的角色设定是精通各种流派并且能够洞察人心的「神秘人士」。
结果我就只是给了出生时间和地点以及性别,它就从各个维度跟我分析我的命运。
神秘中又多少带点具体,给了些不少实操建议,就好像是真的有人在我面前给我占卜一样。
而在这个问题底下,它还根据前面答案推理出你想要问的问题,你可以直接点无需想提示词一步步追问下去,没有额度限制的那种。
而如果直接用DeepSeek等这种通用助手,你每一次询问可能都得重新设角色、思考追问什么问题。
不错不错,我的赛博算命搭子有了。遇事不决,就来问问它就行。
P人友好的旅行搭子。
这个旅行搭子熟悉小众景点以及各种高性价比(sheng qian)玩法(gong lue)。
那就来测试一下:
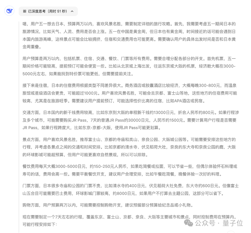
五一想去趟日本,预算两万以内,喜欢风景名胜,给我制定一份详细的旅行攻略。
来看看它的思考过程:
同样的提示词给到DeepSeek,思考过程比较一致,都是先考虑了五一期间的情况,然后预算-住宿-行程安排-交通景点等等方面的考量。
不过因为我给智能体给了个P人的人设,也考虑到到关西的机票便宜,所以它给我安排了个关西深度游。
尤其是最后还给了个省钱Tips,真是深得我心!!
所以相较下来,还是更喜欢自己捏的DeepSeek智能体了(Doge)。能力相当,但胜在更懂我呀。
不用每次都要提人设、给需求,而结合DeepSeek深度思考能力,它还能记住你之前说过的话,给出更满意的答案。
而以上这几个智能体,完全都是按照前面的步骤,唯一需要动脑的就是想做一个什么样的智能体,剩下都是靠AI以及这个平台来完成,结果就收获到了一个DeepSeek智能体。
还没有额度限制,想问多久就问多久。AI应用的创作,原来可以这么简单。
此次用的平台是支付宝支付宝推出的专业智能体开发平台「百宝箱」。前面已经看到,除了DeepSeek,其实还有通义千问、百灵大模型等这些模型可以选择,并且也支持「自动选择模型」。
AI应用类型也不局限于对话型,还有像文本型、文生图、图生图等。
支付宝百宝箱相关负责人介绍,此次新增支持DeepSeek系列大模型,是延续一贯以来的开放策略,不仅支持多个主流大模型,用户新建智能体后可一键发布。
能够看到的是,它不仅可以简单几步完成智能体的创建与发布,做好的智能体可以直接上线小程序、web端,且都开放商用,或许是下一个赚钱的风口。
也支持与生态伙伴的深度定制,此次DeepSeek接入到的工作流其实就是一个雏形。
它的核心价值就在于“化繁为简”,通过标准化、自动化的流程设计,将AI的灵活性与工业级稳定性结合。它不仅是技术工具,更是企业实现数字化转型的“智能流水线”。随着大模型能力的提升和开发平台的普及,工作流将成为AI落地千行百业的关键推手。
他们已经在出行、文旅、校园、民生等场景中落地应用。
比如黄山AI旅行助手。
因此小到我们每个人、还是扩展到千行百业,都可以用AI智能体干点事情。
像DeepSeek爆火的这段时间,能够看到各种整活现场,用DeepSeek来下棋、算命、写文案等等。
进一步地专业化、定制化,就需要像百宝箱这种开发平台,将DeepSeek变成个人专属智能体。
奥特曼曾说,今年是智能体元年。智能体真正深入到产业带来实际的经济效益。
这一点其实现在已经得到佐证,正如今天DeepSeek与百宝箱之间的联动——
逐渐升级迭代朝着高智能水平进发的大模型+低门槛低成本高集成的智能体开发平台。
这两个缺一不可,他们服务到个人乃至社会各行业创造实实在在的价值。


